首页
学院概况
学院新闻
师资队伍
教学工作
学科科研
人才培养
党建工作
师德失范举报平台
马克思主义中国化研究
本科生教育
研究生教育
更多>>
济南大学马克思主义学院关于2024-20...
04-10
当前位置:
首页
>>
人才培养
>>
研究生教育
>>
导师简介
>>
马克思主义中国化研究
>> 正文
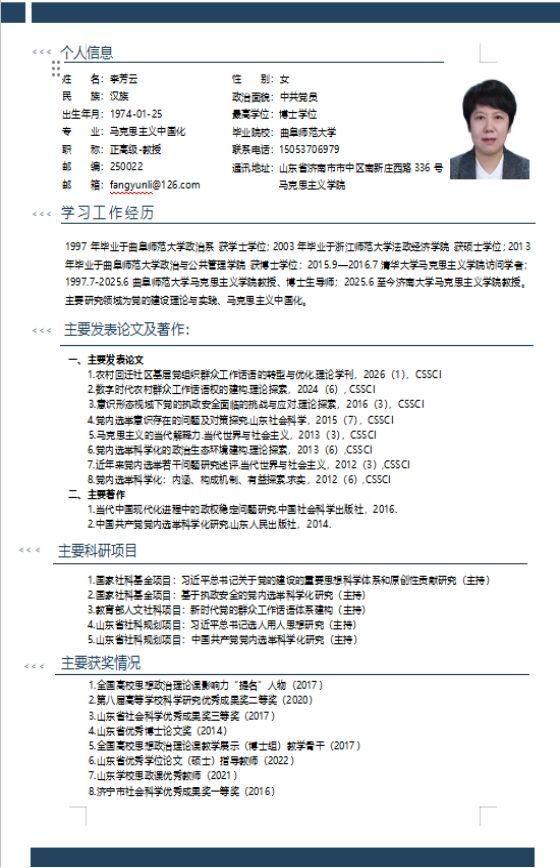
李芳云
作者: 来源: 发布时间:2026年04月15日 点击次数:
» 上一篇:
没有了
» 下一篇:
夏晓丽
check_website_is_ok,made by zheng_guang_yu,Do not delete
---学 院 导 航---
文学院
数学科学学院
物理科学学院
法学院
管理学院
外国语学院
政治与公共管理学院
马克思主义学院
材料科学与工程学院
化学化工学院
机械工程学院
土木建筑学院
控制科学与工程学院
信息科学与工程学院
经济学院
资源与环境学院
酒店管理学院
体育学院
历史与文化产业学院
教育与心理科学学院
美术学院
音乐学院
生物科学与技术学院
医学与生命科学学院
继续教育学院
国际教育交流学院
泉城学院
---部 门 导 航---
===党办校办===
===纪 监 审===
===组 织 部===
===宣 传 部===
===统 战 部===
===学 工 处===
==安全管理处==
===人 事 处===
===教 务 处===
==学科建设与发展处===
===研究生处===
=国际合作与交流处==
实验室建设与管理处
===计划财务处===
===审 计 处===
===基建与资产管理处 ===
===后勤与产业管理处===
==工程训练中心=
==信息网络中心=
==法律事务中心=
===济大档案===
==济大夕阳红==
===校 工 会===
===济大女性===
===青年济大===
===校 医 院===
===校 友 办===
=高等教育研究所=
=服务济南办公室=
※※※※※※※※※
---社 团 导 航---
==社团文化网==
===科技协会===
===信控在线===
---政 府 机 构---
中国政府网站
国家发改委
中国教育部
中国科技部
山东省政府网站
济南市政府网站
山东省教育厅
山东省科技厅
---互 联 世 界---
tom.com
中 华 网
百 灵 网
世界不大-网大
CoolCode.CN
UGiA.CN
中国考研招生网
考研加油站
智联招聘
人才职业网
卓博人才网
星火英语
清华教材
山东消协
轻松驿站
齐鲁热线
音乐极限
中国同学录
九天音乐网
济南信息港
济广电新视听
中国人才热线
山东吉达旅行社
Copyright © 2014 济南大学马克思主义学院 版权所有
地址:山东省济南市南辛庄西路336号 邮编250022